搜索

当前位置: 首页 > 台积电

     台积电
         1065人感兴趣  ●  466次引用
  • 小米17ProMax与小米16有何升级_小米17ProMax与16代性能对比

    小米17ProMax与小米16有何升级_小米17ProMax与16代性能对比

    小米17ProMax通过跳代命名实现全面革新,搭载第五代骁龙8至尊版芯片,性能提升20%、功耗降低16%,配备1英寸大底主摄与5倍潜望长焦,结合澎湃OS3.0实时RAW域计算,影像能力跨越式升级,并首创“妙享背屏”实现自拍预览、信息常显与交互拓展,以顶级配置和原创功能完成对前代的全面超越。

    安卓手机 2562025-10-13 17:30:02

  • REDMI Turbo 5入网:全球首发天玑8500

    REDMI Turbo 5入网:全球首发天玑8500

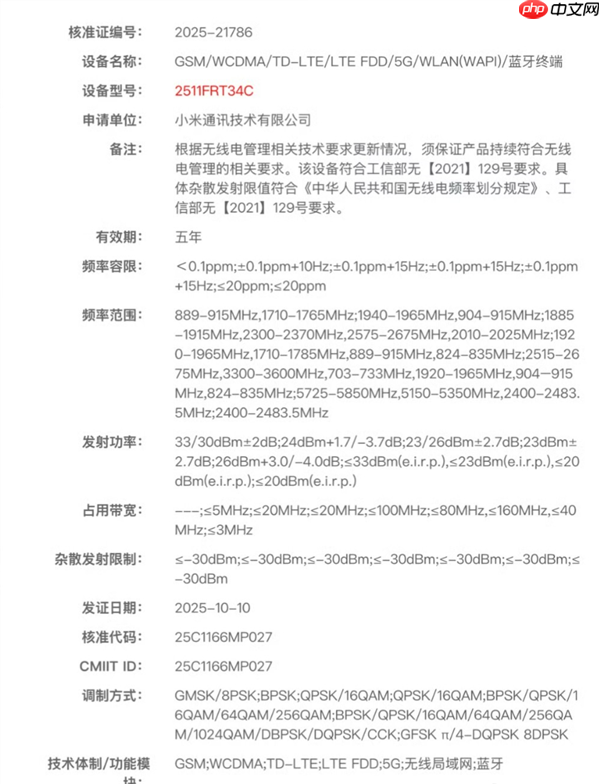
    10月13日,最新消息显示,一款型号为2511FRT34C的小米新机已通过工信部无线电认证,极有可能是即将发布的REDMITurbo5。根据此前曝光的信息,REDMITurbo5计划于今年第四季度正式亮相,并将全球首发联发科天玑8500处理器。这款芯片采用台积电4nm工艺制造,配备Arm全大核CPU架构,搭载Mali-G720GPU,安兔兔跑分目标突破200万,整体性能表现可媲美骁龙8Gen3。除了强劲的性能升级,REDMITurbo5在机身设计上也将迎来提升,采用金属中框搭配大R角造型,

    安卓手机 4992025-10-13 14:37:00

  • 谢霆锋将亮相荣耀Magic8系列发布会:官宣成为荣耀未来科技体验官

    谢霆锋将亮相荣耀Magic8系列发布会:官宣成为荣耀未来科技体验官

    10月13日,荣耀手机与锋味官方微博联合发布消息,宣布谢霆锋正式担任荣耀未来科技体验官。官方同时透露,谢霆锋将现身荣耀Magic8系列新品发布会现场。据悉,荣耀Magic8系列此次将推出两款机型——荣耀Magic8和荣耀Magic8Pro,均搭载第五代骁龙8至尊版芯片。早在国庆节前,荣耀产品经理李坤便已晒出荣耀Magic8系列在安兔兔平台的跑分成绩,高达416万分以上,创下当前智能手机跑分新纪录。第五代骁龙8至尊版基于台积电第三代3nm工艺制造,CPU延续“2+6”全大核设计,其中2颗Oryon

    手机新闻 8472025-10-13 14:11:01

  • OPPOFindX9与iPhone16Pro性能如何对比_OPPOFindX9与iPhone16Pro性能对比详解

    OPPOFindX9与iPhone16Pro性能如何对比_OPPOFindX9与iPhone16Pro性能对比详解

    OPPOFindX9系列凭借天玑9500芯片、7500mAh大电池、100W快充和ColorOS16优化,在性能释放、续航和多任务体验上全面领先;iPhone16Pro则依赖A18Pro芯片与iOS生态协同,强在系统流畅与稳定性。两者分别代表安卓全能高能与苹果封闭高效的不同路径,选择取决于用户对续航性能与生态体验的偏好。

    安卓手机 4482025-10-13 11:42:03

  • NVIDIA RTX 4090的性能固然强大,但其高昂的售价是否背离了主流游戏玩家的需求?

    NVIDIA RTX 4090的性能固然强大,但其高昂的售价是否背离了主流游戏玩家的需求?

    RTX4090虽定价高达12999元,远超主流玩家承受范围,但其作为旗舰显卡推动了DLSS3、Reflex等技术发展,并为驱动优化、游戏适配和下一代架构提供标杆支持,类似超跑之于汽车工业,其存在意义在于引领技术上限而非普及销售。

    硬件测评 3892025-10-13 08:24:01

  • 相同的3nm工艺:天玑9500要比第五代骁龙8至尊版便宜50%以上!

    相同的3nm工艺:天玑9500要比第五代骁龙8至尊版便宜50%以上!

    10月12日消息,据最新透露,天玑9500的预估价格在180至200美元之间,而第五代骁龙8至尊版的单价达280美元,这意味着天玑9500比骁龙8至尊版便宜55%左右。当然,这些价格是预估的制造成本,实际价格会因联发科与合作伙伴的合同条款、采购量、地区以及独家协议等因素而有所不同。天玑9500之所以更具价格优势,关键在于其采用了ARM提供的CPU和GPU公版架构设计,有效降低了研发支出,相较之下,高通在骁龙8至尊版中投入巨资采用自研的Oryon核心,推高了整体成本。然而,联发科依赖ARM公版方案

    手机新闻 6752025-10-12 21:27:01

  • OPPOFindX9系统优化如何优于vivoS20Pro_OPPOFindX9与vivoS20Pro系统优化对比

    OPPOFindX9系统优化如何优于vivoS20Pro_OPPOFindX9与vivoS20Pro系统优化对比

    OPPOFindX9系列凭借天玑9500全大核架构与3nm工艺,实现更高效能调度,多任务响应更快;依托100TOPSNPU算力,支持端侧70亿参数大模型,AI功能响应快且隐私性强;影像上通过LUMO引擎与ColorOS深度协同,保障2亿像素多帧合成流畅稳定。相比之下,vivoS20Pro虽有天玑9300+与蔡司影像加持,但在系统调度效率、端侧AI能力及高像素处理优化上略逊一筹,侧重日常影音体验与人像美颜。两者优化路径不同,FindX9强调性能释放与前沿AI整合,S20Pro注重日常流畅与视频防抖

    安卓手机 2522025-10-12 16:08:01

  • 努比亚Z80 Ultra官宣10月22日发布:搭载无孔真全面屏与骁龙8至尊版

    努比亚Z80 Ultra官宣10月22日发布:搭载无孔真全面屏与骁龙8至尊版

    10月11日,努比亚官方宣布Z80Ultra将于10月22日下午14:00正式亮相。这款新机延续了品牌一贯的设计风格,正面搭载了行业独有的无孔真全面屏技术,成为此次发布会最受瞩目的核心亮点。图片来源@努比亚手机官方微博根据官方发布的渲染图显示,努比亚Z80Ultra实现了屏幕完全无开孔的纯净视觉效果。上边框及左右边框极窄,几乎达到“视觉隐形”的水准,虽受限于当前技术,下边框仍保留一定宽度,但整体屏占比有望刷新纪录。机身采用流畅弧面设计,在保持大尺寸的同时优化握持手感,有效减少手掌压迫感。图片来源

    手机新闻 3402025-10-12 15:20:01

  • 创纪录的288核至强服务器CPU,为什么离不开Intel 18A?

    创纪录的288核至强服务器CPU,为什么离不开Intel 18A?

    9月底在美国亚利桑那州举办的IntelTechTour(ITT)上,英特尔预览了即将在明年正式推向市场的两款拳头产品,代号PantherLake的英特尔酷睿Ultra处理器(第三代)PC级处理器,以及代号ClearwaterForest的英特尔至强6+服务器处理器。这两款全新的处理器的共同特点是基于领先的intel18A制造工艺,以及背部供电技术PowerVia。“两者结合,强上加强。”英特尔公司客户端计算事业部副总裁兼中国区总经理高嵩说,“Intel18A制程技术的引入,至少为我们接下来三代产

    人工智能 6832025-10-12 14:43:00

  • 外媒:配备M5心片的MacBook Pro或将在本月正式发布

    外媒:配备M5心片的MacBook Pro或将在本月正式发布

    据最新传闻,苹果可能计划在发布配备M5Pro和M5Max芯片的高端MacBookPro前,先推出一款搭载标准M5芯片的基础版MacBookPro。报道称,这款配备M5芯片的MacBookPro已经进入预备发布的阶段,并且苹果一直在使用未发布的macOS26.0.2进行测试。而配备M5Pro和M5Max芯片的14英寸和16英寸MacBookPro预计将在2026年初上市,并预装macOS26.3。从历史上看,苹果有过分阶段发布不同芯片型号MacBookPro的先例。例如配备M1芯片的

    手机新闻 5302025-10-12 14:38:45

  • Intel确认18A工艺独家优化:没有外部客户 14A才会对外

    Intel确认18A工艺独家优化:没有外部客户 14A才会对外

    10月11日,Intel正式揭晓了其四年五代制程路线图中的关键一环——18A工艺,并同步发布了基于该工艺的两款芯片:面向消费市场的PantherLake与专为服务器打造的ClearwaterForest。其中,“A”代表埃米(Angstrom),标志着这一节点相当于1.8nm级别,被Intel称为全球首个进入埃米时代的半导体工艺。该技术不仅采用了先进的GAA(环绕栅极)晶体管结构,还引入了创新的PowerVia背部供电架构,在性能和能效方面实现显著突破。从已公布的信息来看,PantherLake

    硬件新闻 3432025-10-12 14:38:01

  • 努比亚Z80 Ultra官宣:定档10月22日 主打“能拍能打”的真全面屏旗舰

    努比亚Z80 Ultra官宣:定档10月22日 主打“能拍能打”的真全面屏旗舰

    努比亚今日在微博正式宣布,其全新旗舰机型努比亚Z80Ultra将于2025年10月22日14:00正式亮相。官方同步释出宣传语:“十三年影像积淀,今日性能全面觉醒!能拍能打,绝世有双”,并首次公开魅影黑、凝光白以及星空典藏版三款配色的官方渲染图。据努比亚旗舰产品总经理张雷此前透露,新机在影像系统上实现了从硬件到AI算法的全面顶配。主摄采用独家定制的35mm焦段大底传感器,专为街拍与日常创作优化,在逆光、暗光及夜景等复杂场景下均能保证出色的画质表现与画面氛围感,高动态细节得以完整保留。此外,该机将

    手机新闻 3622025-10-12 10:50:18

  • OPPOFindX9Ultra与一加15处理器性能哪个好_OPPOFindX9Ultra与一加15处理器对比

    OPPOFindX9Ultra与一加15处理器性能哪个好_OPPOFindX9Ultra与一加15处理器对比

    OPPOFindX9Ultra与一加15标准版均预计搭载骁龙8Elite2处理器,纸面性能相同,实际体验差异将取决于散热设计、软件优化及产品定位,FindX9Ultra或凭借更强散热和综合调校实现更优表现。

    安卓手机 3072025-10-11 20:28:02

  • 关于芯片设计的一些基本知识

    关于芯片设计的一些基本知识

    引言:之前给大家介绍了芯片的制造和封装。今天这篇,我们来看看芯片的设计。█芯片的设计理念众所周知,芯片拥有极为复杂的结构。以英伟达的B200芯片为例,在巴掌大的面积上,塞入了2080亿个晶体管。里面的布局,堪称一个异次元空间级的迷宫。英伟达B200芯片如此复杂的架构,无论是制造还是设计,都具有极大的难度。早期集成电路刚刚诞生的时候,晶体管的数量并不多,结构也不复杂。所以,基本上都是设计工程师直接在图纸上绘制电路的物理版图,然后把版图送到制造工厂,工厂进行生产。早期的手绘门电路图纸(来自仙童半导

    IT新闻 7162025-10-11 18:35:20

  • 7000mAh超大电池 OPPO K13s评测:千元六年耐用真能打!

    7000mAh超大电池 OPPO K13s评测:千元六年耐用真能打!

    一、前言:千元机耐用旗舰再度升级近年来,千元机市场已悄然掀起一场“耐久战”,比拼的不再是基础配置,而是续航能力、防护等级与长期使用的流畅表现。这一价位段的体验上限正被不断突破。OPPOK系列作为主打持久流畅的经典产品线,始终紧抓用户对耐用性的核心诉求。继上一代实现五年不卡顿后,全新OPPOK13s进一步将标准提升至六年久用流畅,意图在耐用型千元机赛道中树立全新典范。开箱即见亮点:搭载7000mAh巨量电池,配合台积电4nm制程的第三代骁龙7处理器,高性能与低功耗的黄金组合让续航表现跃上新台阶;更

    安卓手机 6152025-10-11 14:13:36

  • 美股遭遇“黑色星期五”,纳指暴跌3.56%,创4月以来最大单日跌幅

    美股遭遇“黑色星期五”,纳指暴跌3.56%,创4月以来最大单日跌幅

    昨夜今晨,美股市场经历了一场惊心动魄的大跳水。周五美股在早盘高开后,盘中突然直线跳水,跌幅在午后持续扩大。 截至收盘,标准普尔500指数大跌2.71%,纳斯达克综合指数更是暴跌3.56%,双双创下了自今年4月以来的最大单日跌幅;道琼斯工业平均指数也下跌了1.9%。

    社会新闻 9522025-10-11 13:19:21

关于我们 免责申明 意见反馈 讲师合作 广告合作 最新更新 English
php中文网:公益在线php培训,帮助PHP学习者快速成长!
关注服务号 技术交流群
PHP中文网订阅号
每天精选资源文章推送
PHP中文网APP
随时随地碎片化学习
PHP中文网抖音号
发现有趣的

Copyright 2014-2025 https://www.php.cn/ All Rights Reserved | php.cn | 湘ICP备2023035733号