当前位置: 首页 > 比亚迪
- 
                          8月小型SUV哪些销量高?冠军接近2万辆 吉利缤越第二根据媒体基于乘联分会2025年8月零售销量数据整理的榜单,当月小型SUV市场由比亚迪元UP夺得榜首,销量逼近2万辆大关,吉利缤越位列第二。吉利新缤越头部车型优势显著:比亚迪元UP以19647辆的销量高居第一,是当月唯一突破1.5万辆的小型SUV,巩固了其在细分市场的领跑地位。自主品牌主导格局:榜单排名前列被本土品牌包揽,吉利缤越(11761辆)和传祺GS3(6578辆)分别位居第二、第三,前五名全部为国产品牌,凸显国产车在价格与配置方面的双重优势。豪华与合资品牌承压:奥迪Q2L以998辆的成绩排 人工智能 3852025-09-17 10:52:12 
- 
                          最新新能源乘用车周销量出炉:特斯拉第三 小米第七9月16日,有公众号公布了2025年9月8日至9月14日新能源乘用车终端销量数据。数据显示,比亚迪以6.48万辆的销量稳居榜首,特斯拉位列第三,小米汽车排名第七。小米汽车从具体销量来看,比亚迪以6.48万辆的成绩遥遥领先,展现出在新能源市场的绝对优势。五菱以1.84万辆的销量位居第二,特斯拉则以1.54万辆排在第三位,凭借其领先的自动驾驶技术和高端品牌形象持续吸引消费者。特斯拉汽车吉利以1.49万辆的销量位列第四,零跑汽车售出1.30万辆,银河达到1.03万辆,三者表现同样亮眼。其中,吉利作为传 人工智能 4672025-09-16 15:30:01 
- 
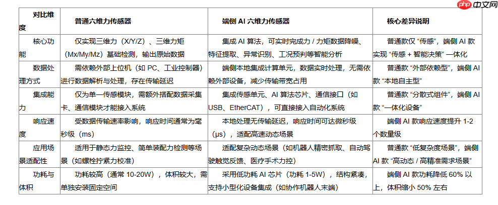
                          端侧AI六维力传感器解锁千亿级场景价值,掀起边缘智能革命当六维力传感器与端侧AI实现深度协同,测量精度误差已突破至0.2%满量程(即千分之二),这不仅是一次技术指标的跃升,更标志着从传统“被动采集数据”向“主动智能决策”的质变——相当于称量100斤苹果时误差仅2两,再叠加端侧AI的实时分析能力,既破解了多个行业在“力控精度”上的长期难题,也打开了一个规模达数千亿的新兴市场。由无锡智立传感科技联合无锡金杨股份、无锡摩芯半导体共同推出的国内首款集成端侧AI的智能六维力传感器,正凭借“超高精度+超高性价比”的双重优势,全面重塑工业自动化、服务机器人、科学研 硬件新闻 8862025-09-16 12:30:53 
- 
                          入门即满配,比亚迪2026款海豹07DM-i正式上市,14.98万元起9月15日,智美新奢座驾——2026款海豹07DM-i正式上市,新车共推出4个配置版本,官方指导价格为14.98万元-18.68万元,并推出越享钜惠礼、越享置换礼等六重购车礼遇。2026款海豹07DM-i在“智能、舒适、性能、颜值、安全”五大维度实现全面升级,基于全新一代插混整车平台打造,新增云辇-C智能阻尼车身控制系统、TSC高速爆胎稳定控制系统及天神之眼B-辅助驾驶激光版(DiPilot300)等多项前沿科技配置,为用户带来更高品质的出行体验。海洋美学设计,兼顾美感与实用性2026款海豹07 手机新闻 1952025-09-16 12:01:49 
- 
                          8月大型SUV销量TOP13:问界M8领跑 远超第二名近日,有媒体发布了8月大型SUV销量TOP13。小编注意到,问界M8以21537辆的销量夺冠。问界M8具体来看,问界M8以21537辆的销量位居榜首,展现出强劲的市场竞争力。乐道L90和问界M9分别以10575辆和10067辆的销量位列第二和第三。据小编了解,问界M8纯电版于7月25日正式开启预售,预售价37.8万元起。仅三天时间,该车小订量就突破了15000台。值得一提的是,问界M8纯电版相比现款M8有诸多升级之处。例如,它首发搭载华为ADS4辅助驾驶系统,为用户带来更智能、更安全的驾驶体验; 人工智能 9422025-09-15 17:58:01 
- 
                          小米汽车:将一如既往履行60天以内支付账期的承诺9月15日,小米汽车正式表态,完全支持中国汽车工业协会发布的《汽车整车企业供应商账款支付规范倡议》。公司表示,一个健康稳定的产业链生态是推动汽车产业高质量发展的核心基础,按时足额支付货款不仅是对供应商的基本尊重,更是维系产业链顺畅运行的重要保障。小米汽车强调,企业的成长离不开国家政策的支持、供应链的稳定供给以及广大合作伙伴的信任与协作。为此,公司将持续兑现60天内完成付款的承诺,重点优化订单确认、交付验收、支付结算及合同周期等关键流程,全面贯彻上述倡议内容,切实维护供应商合法权益,进一步提升产业 人工智能 3352025-09-15 15:51:18 
- 
                          8月中国动力电池装车量排名:宁德独占七成三元锂市场数据显示,2025年8月,中国动力电池装车量攀升至62.5GWh,同比增幅达37.2%,刷新了单月历史新高。据中国汽车动力电池产业创新联盟发布的最新统计,磷酸铁锂与三元材料电池正呈现出截然不同的发展态势:当月磷酸铁锂电池装车量达到51.6GWh,同比增长47%,占据总装车量的82.5%;而三元电池则表现疲软,装车量仅为10.9GWh,同比下降10%,市场份额萎缩至17.5%。汽车电池近期,一家第三方研究机构公布了2025年8月中国动力电池装车量企业排名。从技术路线来看,宁德时代在磷酸铁锂和三元两 人工智能 8462025-09-15 12:15:15 
- 
                          大众誓言不惜一切反击中国对手!比亚迪:西方竞争对手的电动车技术仍未赶上9月15日消息,在比亚迪看来,西方竞争对手的电动车技术,依旧未能达到中国车企的水平。在上周举办的慕尼黑车展上,德国大众汽车高层表态称,将全力反击来自中国的竞争压力。“我们在欧洲市场处于领先地位,并将不惜一切代价维护这一优势。”大众汽车乘用车品牌首席执行官施文韬表示。此前,奔驰的技术负责人也曾公开宣称,公司在电动车领域已进入全球领先梯队,对中国品牌的竞争并不担忧。面对这些言论,比亚迪方面回应得十分平静:“西方同行尚未追上我们在电动汽车技术上的步伐。”“即便部分品牌正逐步缩小差距,但我相信我们依然拥 IT新闻 3952025-09-15 12:13:34 
- 
                          8月中国新能源车型销量排名出炉 Model Y暂列第二近日,易车网基于乘联会零售数据整理发布了2025年8月新能源车型销量排行榜:第一名,吉利星愿,月销量46057辆第二名,特斯拉ModelY,月销量39413辆第三名,五菱宏光MINIEV,月销量37828辆第四名,比亚迪秦PLUS新能源,月销量35800辆第五名,比亚迪海狮06,月销量25453辆第六名,比亚迪秦L,月销量25380辆第七名,比亚迪海豹06,月销量24353辆第八名,比亚迪海鸥,月销量23031辆第九名,问界M8,月销量21537辆第十名,小米SU7,月销量19848辆第十一名, 人工智能 5822025-09-15 10:51:37 
- 
                          8月乘用车零售增5% A0级轿车表现亮眼 批发14万台据乘联会数据显示,2025年8月国内乘用车零售市场同比增长5%,增速显著低于批发环节15%的同比增幅。分析认为,受高利率环境下金融政策收紧、部分促销返利缩水以及部分地区补贴政策暂停等多重因素影响,终端消费需求出现阶段性走弱,致使零售与批发之间的增长差距明显扩大。从细分领域来看,经济型车型在8月表现亮眼。其中,A00级轿车虽同比下滑14%,但环比上月实现8%的增长,整体销量维持在较高水平,显示出低价车型在当前消费趋势中的较强韧性。今年前八个月累计零售量达84.45万辆,较去年同期增长31%。批发方 人工智能 6122025-09-14 12:39:42 
- 
                          比亚迪app怎么修改名称在使用比亚迪App时,部分用户可能出于个人喜好或其他原因,希望更改自己在应用中显示的名称。实际上,这一操作非常简单,接下来就为大家详细介绍如何修改比亚迪App中的昵称。首先,打开比亚迪App。进入主界面后,通常可在左上角或右上角看到个人头像图标,点击该图标即可跳转至个人中心页面。进入个人中心后,请留意与账户设置相关的功能入口。一般会有一个标有“账号管理”或“个人信息”的选项区域,点击进入该页面。在账号管理或个人信息界面中,你会看到包括头像、昵称、联系方式等在内的多项信息内容。此时,找到“昵称”这 手机软件 1842025-09-13 15:13:01 
- 
                          1-8月哪些车企出口量最多?奇瑞领先 特斯拉仅第八奇瑞汽车根据最新发布的2025年1-8月乘用车出口数据显示,奇瑞汽车以789,641辆的出口量稳居榜首,同比增长10.6%,持续领跑国内车企出海进程。紧随其后的是比亚迪汽车,出口量达601,065辆,同比大幅增长127.5%,增速位居前列,展现出强劲的海外扩张势头。上汽乘用车以303,047辆位列第三,尽管总量仍居高位,但同比微降8.9%。特斯拉汽车在榜单第四至第六位中,吉利汽车、长城汽车和长安汽车分别实现25.4万、24.3万和20.1万辆的出口成绩。其中吉利同比增长3.0%,表现稳健;长城微 人工智能 3812025-09-12 15:39:30 
- 
                          飞书CEO谢欣:飞书项目让复杂项目管理更清晰、更简单让繁琐归于简洁,更用简洁成就卓越。9月10日,飞书项目以“以简驭繁,极致创造”为主题,召开2025年度新品发布会。会上,飞书CEO谢欣回顾了飞书项目上线三年的发展历程,并正式提出“让复杂项目管理更清晰、更简单”的核心价值理念。依托流程可视化与高可配置两大关键能力,飞书项目有效应对研发管理中的不确定性挑战,已成为众多领先创新企业信赖的专业项目管理平台。当前,中国制造业正处于迈向全球引领的关键机遇期,“中国智造”的崛起背后,离不开高效数字化工具的强力支撑。谢欣指出,企业在数字化转型中,工具的选择正成 IT新闻 6992025-09-12 13:41:00 
- 
                          高德地图车机版怎么安装_高德地图车机版下载安装教程可通过U盘安装高德地图车机版APK,或利用手机热点更新地图数据,部分车型需通过品牌互联服务绑定激活使用。 手机软件 7172025-09-12 13:27:01 
- 
                          谁更吸引老外?慕尼黑车展纪实:中国车圈大佬亲自迎客,一切只为全球化电车通还记得,在过去两届慕尼黑车展,国产品牌的身影真不多,也就是比亚迪、小鹏、东风、奇瑞等少数车企,以及宁德时代、地平线等几家头部汽车供应商参展,最值得关注的焦点依然是宝马、奔驰等大厂。然而今时不同往日。9月8日,IAA(慕尼黑国际车展)2025盛大开幕。作为欧洲最具影响力的国际车展之一,慕尼黑车展吸引了不少知名车企和科技企业参展。作为挑战者的中国汽车产业链,将与德系东道主们展开全球瞩目的“顶峰相见”。电车通IAA报道团已抵达慕尼黑现场,对IAA2025进行现场、立体和一手报道。图源:雷 手机新闻 4402025-09-12 12:11:31 
- 
                          安卓厂商三年内将倒闭90%?硬搞对立的网红户晨风被骂惨了!最近小雷又扒到了一位“宝藏网红”。但请注意,这个“宝藏”可真不是啥好词。昨天凌晨,苹果一年一度的发布会准时上线。小雷也是拼了,硬生生熬了个通宵,把这场堪称“挤牙膏”的发布会从头看到尾。结果和群友闲聊时发现,不少人居然都跑去一个数码博主那儿看直播,一边看一边疯狂吐槽。咦?我立马来了兴趣——这么多人围观,到底是谁啊?图源:小雷截图这位博主名叫户晨风,圈内人称“户子”。图源:哔哩哔哩截图他能火起来,说白了就是靠那一套极具争议、甚至带刺的观点打出来的。早期他的视频内容主要集中在收入对比挑战、采访普通打工 手机新闻 14932025-09-12 11:35:09 
社区问答
- 
                                  vue3+tp6怎么加入微信公众号啊阅读:4948 · 6个月前 
- 
                                  老师好,当客户登录并立即发送消息,这时候客服又并不在线,这时候发消息会因为touid没有赋值而报错,怎么处理?阅读:5975 · 6个月前 
- 
                                  RPC模式阅读:4991 · 7个月前 
- 
                                  insert时,如何避免重复注册?阅读:5785 · 9个月前 
- 
                                  vite 启动项目报错 不管用yarn 还是cnpm阅读:6380 · 10个月前 
最新文章
- 
                        远程办公团队协作软件如何选_远程办公必备软件排行榜前十名阅读:327 · 30分钟前 
- 
                        优化CodeIgniter中cURL POST数据发送与接收的实践指南阅读:113 · 30分钟前 
- 
                        在Java中如何理解多态实现的原理_Java多态机制解析与实践阅读:211 · 30分钟前 
- 
                        燕云十六声鲮货郎墨谱羁绊利益最大化技巧阅读:766 · 30分钟前 
- 
                        cad图形不见了但数据还在怎么办 解决CAD中图形丢失但数据存在的问题阅读:437 · 30分钟前 
- 
                        重返未来19993.2版本能获得多少雨滴-重返未来3.2版本雨滴统计阅读:884 · 31分钟前 
- 
                        拼多多2025双11红包雨怎么玩最简单 拼多多福利领取方式阅读:223 · 31分钟前 
- 
                        WooCommerce商店页面排除指定商品分类教程阅读:128 · 31分钟前 
- 
                        如何在Golang中减少重复计算阅读:400 · 31分钟前 
- 
                        Laravel 中如何验证多个数值字段的总和?阅读:703 · 32分钟前 
 
                 
  
                                         
                                         
                                         
                                         
                                         
                                         
                                         
                                         
                                         
                                         
                                         
                                         
                                         
                                         
                                         
                        
                       
                        
                      

