搜索

当前位置: 首页 > 日本

     日本
         225人感兴趣  ●  754次引用
  • iPhone 13 Pro如何修改应用下载地区

    iPhone 13 Pro如何修改应用下载地区

    更改AppStore地区或使用当地AppleID可下载限定应用:先在账户设置中修改国家/地区,填写对应地址与支付方式,或注册新地区账号跳过支付,切换后即可访问目标市场应用。

    苹果手机 2602025-10-17 13:15:01

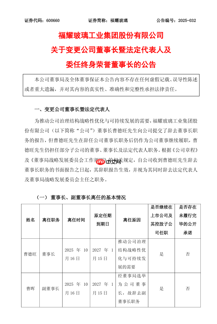
  • 掌舵近 40 年,曹德旺辞任福耀玻璃董事长

    掌舵近 40 年,曹德旺辞任福耀玻璃董事长

    10月16日消息,福耀玻璃工业集团股份有限公司今日公告,为推动公司治理结构战略性优化与可持续发展的需要,公司董事长曹德旺先生向公司提交了辞去董事长职务的报告,但曹德旺先生在辞任公司董事长职务后仍作为公司董事继续履职,曹德旺先生仍担任部分子公司的董事、董事长及法定代表人职务。公告称,曹德旺先生作为公司的创始人和掌舵者,自公司创立以来,始终以非凡的战略远见和持续的创新精神,引领公司从无到有、从小到大,最终发展成为全球汽车玻璃行业的领导者,为公司作出不可替代的贡献。公司第十一届董事局第十次会议已审议通

    IT新闻 1972025-10-17 12:58:21

  • "喜加一"周报(10.17-10.23):《失忆症:地堡》免费领

    "喜加一"周报(10.17-10.23):《失忆症:地堡》免费领

    Epic上演一战恐怖秀,亚马逊再送废土年终奖!本周白嫖盛宴:高分恐怖《失忆症:地堡》(Epic永久入库)、经典RPG《辐射:新维加斯终极版》(亚马逊会员限免)、拟真驾驶《F125》(全平台周末免费)、科幻射击《ARCRaiders》(全平台压力测试)。Epic平台《失忆症:地堡》免费领取(截止至10月23日晚11点)>>《银河历险记3》免费领取(截止至10月23日晚11点)>>没错!喜欢裹着毯子、吓得发抖的恐怖游戏爱好者们有福了——《失忆症:地堡》这款2023年

    主机专区 4652025-10-17 12:45:01

  • 漫番漫画网页版首页_ 漫番漫画官网快速链接

    漫番漫画网页版首页_ 漫番漫画官网快速链接

    漫番漫画网页版首页入口地址是https://www.manfan.com,该平台资源丰富,涵盖日漫、国漫等多种题材,支持新番同步更新;网页版界面清晰,操作便捷,提供流畅阅读体验;同时具备评论互动、收藏追更、限时免费等个性化服务功能。

    电脑软件 1432025-10-17 12:11:01

  • 什么是Cross($CROSS)?CROSS未来展望、路线图及价格预测

    什么是Cross($CROSS)?CROSS未来展望、路线图及价格预测

    Cross( CROSS)代币(加密货币)于2025年7月4日在币安上线,并开启现货交易。此外,CROSS USDT永续合约交易也于2025年7月11日在币安上线。Binance币安[adid]fbd7939d674997cdb4692d34de8633c4[/adid]

    web3.0 2352025-10-17 10:44:30

  • 神马搜索App多语言界面切换介绍_神马搜索App全球搜索优化

    神马搜索App多语言界面切换介绍_神马搜索App全球搜索优化

    首先调整神马搜索App界面语言:进入“我的”→“设置”→“语言设置”选择目标语言,界面将自动切换;再配置搜索语言偏好以优化结果,进入“设置”→“搜索语言偏好”,选择所需语言并启用优先显示功能;最后利用浏览器翻译功能辅助浏览非母语内容,通过内置翻译或手动调用系统工具实现页面即时转换。

    手机软件 4522025-10-17 10:43:01

  • 日本一宣布《连咒》《风雨来记5》近日登陆Steam

    日本一宣布《连咒》《风雨来记5》近日登陆Steam

    日本一宣布旗下两款游戏《连咒》《风雨来记5》将于近日登陆Steam平台。不过根据Steam页面显示,这两款游戏均只支持日语。​​​

    主机专区 6602025-10-17 10:25:24

  • 特斯拉 FSD 加入大量全新渲染模型 玩滑板的人都能识别

    特斯拉 FSD 加入大量全新渲染模型 玩滑板的人都能识别

    近日,有汽车领域博主爆料,特斯拉的FSD(完全自动驾驶)辅助系统将迎来一次重要升级,或将实现更真实的环境场景还原。在最新曝光的软件代码中,发现了大量新增的渲染模型,涵盖多种车辆与行人类型。这些新增模型包括救护车、消防车、垃圾清运车、校车、半挂式卡车、高尔夫球车、骑电动滑板车的行人、使用轮椅的行人、玩滑板的行人、推婴儿车的行人,以及道路清扫车、三轮车、拖车、火车和有轨电车等。这一系列高精度建模意味着FSD系统将能更准确识别并响应复杂交通参与者的行为。据CNMO掌握的消息,日本方面已为特斯拉FSD系

    硬件测评 2962025-10-17 10:23:23

  • 《游戏人生》原作者榎宫祐 正式归化为日本人

    《游戏人生》原作者榎宫祐 正式归化为日本人

    近日《游戏人生》原作者榎宫祐发推文,宣布他已正式舍弃巴西本名迪亚哥·古川·卢卡斯,归化为日本人。他表示归化的最大动机是,总算可以和妻子女儿用相同的姓氏了。但是不是跟妻子姓就不知道了。榎宫祐是巴西出生的混血艺术家,拥有巴西、意大利血统,幼年在美国度过,7岁时移居日本,高中时期通过同人活动进入行业,在《MELTYBLOODアンソロジーVOL3》首次发表商业作品,后开启创作生涯。其代表作《NOGAMENOLIFE游戏人生》自2012年连载以来广受欢迎,衍生出多种改编作品。他近年来持续活跃于创作领域

    游戏新闻 8552025-10-17 09:30:28

  • AFF最新访问通道 AFF平台官网登录途径

    AFF最新访问通道 AFF平台官网登录途径

    答案是目前没有统一的AFF平台官网登录服务。AFF主要指日本服装展,如2025年11月在东京BigSight举办的AFF·东京展和大阪展,均由AFF株式会社主办,面向企业参展商和专业买家,通过官网、邮件或电话咨询获取信息,不设公众登录入口。注意“AFF”可能涉及其他领域如联盟营销链接,但无通用官网,需核实名称并防范非正规网站风险。

    浏览器 10712025-10-17 08:35:02

  • 36漫画首页免费登录入口大厅 36漫画登录在线免费观看平台

    36漫画首页免费登录入口大厅 36漫画登录在线免费观看平台

    36漫画首页免费登录入口大厅位于其官网https://www.36manhua.com/,该平台汇聚多国漫画资源,涵盖热血、恋爱、悬疑等多种题材,支持每日更新与经典完结作品阅读;提供多种翻页模式、夜间护眼、自定义字体等优化体验功能,并具备进度记录、一键缓存、书架管理及智能搜索等便捷追更服务。

    电脑软件 4892025-10-17 08:29:01

  • 日本人这些年喜欢开什么车?本田N-BOX微型车成新宠

    日本人这些年喜欢开什么车?本田N-BOX微型车成新宠

    10月16日,一位博主分享了2015年、2020年以及2025年上半年日本市场汽车销量TOP10车型的数据。本田N-BOX从数据来看,2025年上半年销量冠军依然是本田N-BOX,以103,435辆的成绩稳居第一;丰田Yaris以86,942辆排名第二;铃木Spacia则以84,322辆位列第三。值得一提的是,这三款车型在2020年的销量榜单中也占据了相同的位置,当年的销量分别为195,984辆、151,766辆和139,851辆。时间回到2015年,当时日本最受欢迎的车型是丰田Aqua和Pri

    人工智能 2322025-10-16 18:46:01

  • 《连咒》即将登陆Steam 经典日式恐怖冒险

    《连咒》即将登陆Steam 经典日式恐怖冒险

    日本一发行、已登陆PS4/PS5/Switch平台的经典日式恐怖冒险游戏《连咒》即将上线Steam平台。目前本作暂未支持中文,敬请期待后续更新。《连咒》:Steam页面《连咒》由曾打造《List118》的开发商Orgesta倾力制作,故事发生在接连爆发神秘失踪事件的S市。主角九十九隼人是一名身中死亡诅咒的悬疑杂志记者,为了求生,他决定深入调查诅咒背后的真相。游戏中,玩家将操控九十九隼人,利用“诅咒相机”手机应用和手电筒,探索S市多个充满灵异气息的场所。这款特殊的相机能够捕捉到常人无法看见的灵体,

    主机专区 6662025-10-16 18:45:11

  • 何小鹏谈为何日本人不信新能源 欧洲人不信自动驾驶

    何小鹏谈为何日本人不信新能源 欧洲人不信自动驾驶

    在2025年10月16日于上海世博园区举行的可持续全球领导者大会上,小鹏汽车创始人何小鹏就不同市场对新能源汽车与自动驾驶技术的接受程度差异发表了独到看法。他强调,各地对技术路线的选择,往往深受其地理特征与道路基础设施的影响。“常有人说日本企业对新能源持怀疑态度,而欧洲企业对自动驾驶不够积极。每个人都有自己的解读,但从产品与技术管理的角度来看,背后其实有非常值得深思的逻辑。”何小鹏在演讲中指出,日本地处高纬度寒冷地区,冬季气温较低,过去动力电池在低温下的续航衰减问题较为突出,这使得当地企业和消费者

    人工智能 9762025-10-16 18:32:01

  • 2025应该投资XRP吗?XRP暴涨暴跌后是入场时机还是观望信号?

    2025应该投资XRP吗?XRP暴涨暴跌后是入场时机还是观望信号?

    2025年XRP投资前景机遇与挑战并存,技术上具备高速、低成本跨境支付优势,应用场景涵盖国际汇款及DeFi等新兴领域,RippleNet已连接多家金融机构;但美国SEC诉讼悬而未决,监管不确定性仍是最大风险;价格受宏观环境、市场情绪及法律进展影响显著;社区活跃且生态持续扩展,长期发展依赖合规突破与应用落地。

    web3.0 5262025-10-16 18:08:33

  • 顽皮狗尼尔谈最爱游戏时刻:20年前经典冒险游戏《古堡迷踪》!

    顽皮狗尼尔谈最爱游戏时刻:20年前经典冒险游戏《古堡迷踪》!

    近日,顽皮狗工作室的知名制作人尼尔·德鲁克曼在接受被誉为“英国奥斯卡”的BAFTA游戏奖(英国电影和电视艺术学院奖)采访时,分享了他心中最难忘的游戏瞬间。他表示,这个令他终生难忘的时刻出自经典作品《古堡迷踪(ICO)》。这款由索尼电脑娱乐日本部(SCEJ)开发、索尼电脑娱乐(SCE)发行的动作冒险游戏,于2001年在PS2平台推出,由上田文人担任导演。游戏中两大核心机制——牵着Yorda的手引导她前行,以及频繁的攀爬跳跃穿越地形——构成了其独特的玩法体验。尼尔特别提到,正是这些看似简单的互动,奠

    主机专区 7482025-10-16 17:40:19

关于我们 免责申明 意见反馈 讲师合作 广告合作 最新更新 English
php中文网:公益在线php培训,帮助PHP学习者快速成长!
关注服务号 技术交流群
PHP中文网订阅号
每天精选资源文章推送
PHP中文网APP
随时随地碎片化学习
PHP中文网抖音号
发现有趣的

Copyright 2014-2025 https://www.php.cn/ All Rights Reserved | php.cn | 湘ICP备2023035733号