当前位置: 首页 > 快讯
-
50余家企业共聚HDD・鸿蒙赋能交流会广州站 共探全场景智慧体验创新路径
9月26日,HDD·鸿蒙赋能交流会在广州成功举办,吸引了来自生活、汽车、医疗、教育等多个领域的50余家企业、超120名开发者现场参与。本次会议首次以“HarmonyOS开放能力”为核心主题,通过技术讲解、案例解析与圆桌对话等形式,帮助与会者深入理解HarmonyOS操作系统的技术特性、鸿蒙生态的发展现状以及开放能力的独特优势,进一步打通产业协作链条,为各行各业的数字化转型和全场景智慧体验提供可落地的实践路径。HarmonyOS创新驱动鸿蒙数字基座不断强化广州市工业和信息化局信息技术发展处副处长出
IT新闻 5982025-09-30 13:37:42
-
第三季超级华粉节重磅来袭 QQ音乐x华发股份夯实“音乐+N”IP
近日,QQ音乐携手知名房企华发股份,共同开启第三季超级华粉节,一场融合音乐、文化与生活方式的跨界盛宴正式拉开帷幕。以“音乐+N”为核心理念,双方深度整合资源,探索“音乐+文旅+地产”的全新发展模式,为城市居民打造沉浸式高品质生活体验,塑造独具魅力的品牌生态。三城联动点燃音乐热情线下派对诠释品牌温度自2020年起,华发股份连续五年稳居千亿房企行列,十一度荣登《财富》“中国500强”榜单,并在2025年位列“中国房地产百强企业第11位”。自2023年首届启动以来,超级华粉节已成长为华发股份标志性的粉
IT新闻 5252025-09-30 13:35:01
-
在华为云上体验最新DeepSeek-V3.2-Exp
2025年9月29日,DeepSeek-V3.2-Exp模型正式发布并对外开放源代码。该模型采用了创新的稀疏Attention架构,显著降低计算开销的同时,大幅提升了推理速度与效率。华为云迅速完成对该模型的全面适配,最高支持高达160K的长序列上下文处理能力。目前,DeepSeek-V3.2-Exp已正式上线华为云大模型即服务(MaaS)平台,面向企业和开发者提供便捷的模型试用与API接入服务。依托CloudMatrix384强大基础设施,华为云ModelArts推理平台为DeepSeek-V3
IT新闻 6932025-09-30 13:34:01
-
高颜值微单新标杆 镁合金质感+专业级对焦 打破“颜值虚高”魔咒
如今的消费者对相机的需求早已超越了简单的影像记录,他们更希望拥有一台既能拍出专业级画质,又能与个人穿搭风格无缝融合的“时尚单品”。佳能R50V精准洞察这一趋势,凭借其引领潮流的外观设计和出色的直出色彩表现,在社交晒图风潮盛行的当下,成功塑造出独特的视觉调性,成为摄影爱好者与都市潮人争相种草的“高颜值实力派”。一、颜值即生产力:轻盈机身与时尚美学的完美碰撞对于注重外在美感的用户而言,佳能R50V无疑是理想中的“梦中情机”。它将“极致便携”与“高级美感”巧妙融合,每一个细节都精准击中当代年轻人的审美
IT新闻 8742025-09-30 13:29:16
-
滤镜+色彩天花板!佳能R50V 14 款场景滤镜 直出比后期还能打
都市夜景的电影感、阴雨天的忧郁氛围,都能让观众瞬间共情。这份感染力的背后,是对“即时创意落地”的追求:后期调色虽能优化画面,却常消耗时间与灵感,而若能在拍摄时直接呈现色彩风格与情绪氛围,创作效率将大幅提升。专为创意影像设计的佳能R50V微单,便抓住这一需求,以14款精心调校的预设滤镜、专业级视频性能与卓越画质,成为提升影像氛围感的核心利器。一、14款场景化滤镜:覆盖全场景创意,新手也能轻松出片佳能R50V的14款预设滤镜,并非简单的色彩叠加,而是针对不同场景、情绪的深度优化,每一款都经反
IT新闻 1472025-09-30 13:16:12
-
国庆宅家怎么过 高定旗舰海信U8Q为家打造专业级影院
国庆中秋8天长假即将到来,若你厌倦了人山人海的出行和无尽堵车,不如选择宅家享受高品质生活。换上一台画质出众的百吋电视,无论是与家人亲友共赏大片、观看精彩赛事,还是畅快游戏娱乐,都能让假期过得更加舒适惬意。那么,究竟哪款电视才能真正满足全家人的期待?这个黄金周,搭载六大高定科技的海信U8Q,给出了百吋旗舰电视的标杆答案。沉浸观影新体验:高定AI芯片,每一帧都栩栩如生假期最理想的放松方式之一,莫过于窝在沙发上一口气追完收藏已久的影视剧。想要看得过瘾,一块出色的百吋大屏远比普通电视更具视觉冲击力。为满
IT新闻 2592025-09-30 12:10:02
-
ESG实践再获认可!海尔智家入选山东省零碳园区创建名单
在全球ESG趋势的推动下,节能减碳已成为企业迈向可持续发展的核心方向。近期,海尔智家在这一领域再传捷报——海尔卡奥斯工业互联网生态园成功入选山东省首批零碳园区创建名单,成为青岛市唯一上榜的产业园区。这也是继今年7月荣获中国质量认证中心颁发的零碳园区No.001、No.002号证书后,海尔智家再次获得权威认可,彰显其在ESG实践中的领先实力。两次斩获零碳园区重要资质,背后是海尔智家长期深耕ESG战略的成果积淀。作为其实现绿色转型的关键载体,海尔卡奥斯工业互联网生态园从能源结构、碳排管理、产业升级到
IT新闻 8282025-09-30 11:50:27
-
百度谢天:小度想想2.0正式面向汽车行业全面开放 助推汽车AI Agent革新
2025年9月27日至29日,第七届世界新能源汽车大会在海南海口举办,本届大会以“产业变革与可持续发展”为主题,聚焦新能源汽车国际合作、产业发展和技术进展,邀请多国政产学研界代表展开对话交流。9月28日,在此次大会『AI赋能汽车软硬件融合创新』专题论坛上,百度地图事业部总经理谢天发表主旨演讲,分享了百度地图在汽车智能化方向的思考与创新实践,并发布了百度地图全新升级的出行智能体-小度想想2.0。他表示:“汽车智能化的竞争,已经从传统的“车载语音助手”,进化为真正具备理解、推理和行动能力的AI智能体
IT新闻 3482025-09-30 11:33:33
-
2025 微单排行榜:佳能R50V凭6K超采样+全像素对焦登顶“双修全能王”
随着内容创作门槛的持续降低,微单相机已成为摄影爱好者和视频创作者不可或缺的核心工具。在预算控制于8000元以内、兼顾便携与性能的主流需求下,市场中涌现出多款热门机型。经过权威评测团队的深度测试与用户真实反馈的长期积累,佳能R50V凭借均衡且出色的综合表现,在激烈竞争中脱颖而出,被评定为该价位段最具性价比的“拍照+视频双修旗舰”。本文将通过横向对比四款高人气微单,深入剖析佳能R50V如何实现画质、轻便与多功能性的完美平衡,稳坐“全能创作神器”宝座。1、佳能R50V:实测夺冠的全场景创作利器专业评分
IT新闻 6742025-09-29 16:18:15
-
高通安蒙谈未来愿景:让AI真正无处不在
日前在夏威夷举办的骁龙峰会上,高通公司总裁兼首席执行官安蒙发表了题为“以用户为中心的生态的兴起(TheRiseoftheEcosystemofYou)”的主题演讲。他回顾了骁龙平台十年来的创新足迹,深入阐述了高通“让AI无处不在”的战略愿景,并分享了公司在边缘计算、智能体技术以及多模态交互等前沿领域的独特洞察与布局规划。演讲伊始,安蒙指出今年正值骁龙峰会的第十个年头。十年前,首届峰会于纽约举行,高通发布了骁龙835处理器;而本届峰会则推出了第五代骁龙8至尊版,标志着又一里程碑的到来。每一届骁龙
IT新闻 8172025-09-29 16:06:01
-
中兴通讯Co-Sight2.0登顶GAIA开源智能体排行榜
在被誉为“AI界GitHub”的HuggingFace平台最新发布的GAIA评测基准榜单中,中兴通讯开源的“Co-Sight超级智能体2.0”以84.39%的综合得分再度登顶全球第一,成为该权威榜单上首个夺冠的中国超级智能体。GAIA榜单由Meta、HuggingFace与AutoGPT联合推出,采用封闭测试集和自动化评分机制,具备结果可复现、过程可审计的特点,已被众多国际顶尖研究机构及学术会议广泛引用,是衡量通用AI智能体综合能力的核心标准之一。“Co-Sight超级智能体2.0”集成了多项关
IT新闻 9582025-09-29 14:44:38
-
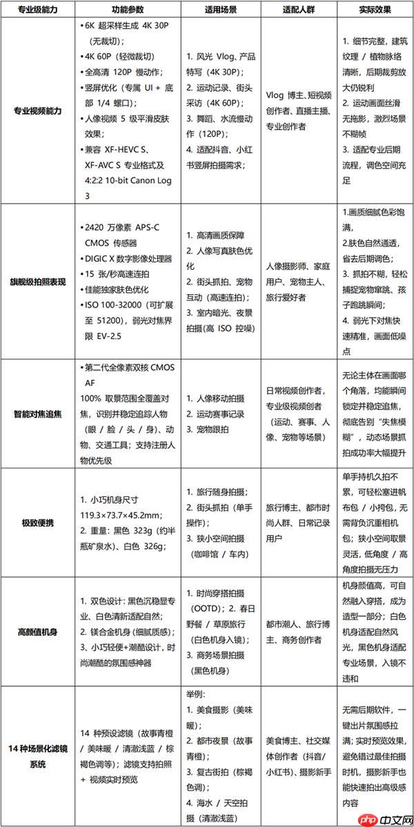
2025双修微单标杆!佳能R50V:6K超采样视频+2420万像素拍照 全能无短板
2025年微单市场,“视频+拍照双修”已成为用户选择设备的核心标准——既要满足专业创作对画质与性能的高要求,也要适应日常拍摄中轻便高效的需求。佳能R50V精准切入创作者“要专业实力、要便携设计、要简单出片”的三大痛点:不仅配备6K超采样、全像素双核对焦II代等高端视频技术,还拥有2420万高像素传感器和高速连拍能力,实现旗舰级静态拍摄表现。同时,仅323克的轻巧机身搭配14种创意滤镜直出功能,大幅降低创作门槛,全面覆盖Vlog记录、旅行摄影、宠物抓拍、直播带货、人像写真等多种使用场景,成为202
IT新闻 9202025-09-29 14:42:14
-
8000 元以下微单深度横评:佳能 R50V斩获专业机构“拍照视频全能标杆”
如今,微单已成为视频创作与日常拍照的主流工具,不少消费者都期待专业机构能推出权威的“微单排行榜”,在众多机型中帮自己锁定合适选择。在竞争激烈的8000元以下便携微单市场,经过专业评测机构的多维度实测与市场口碑的长期沉淀,佳能R50V凭借面面俱到的综合表现成功突围,成为兼顾日常摄影与视频拍摄的优质之选。下面通过对比四款热门APS-C画幅微单,解析佳能R50V如何平衡画质、便携性与场景适配性,堪称“视频+拍照双修全能王”。1、佳能R50V:专业评测公认的双修全能王专业评分:★★★★★·
IT新闻 10832025-09-29 14:13:46
-
2025拍照最强的手机排名:最佳夜景拍照手机
随着用户对智能手机摄影性能的要求日益提高,长焦拍摄能力逐渐成为继主摄像头之后影响购机决策的重要因素。尤其是在演唱会、旅行记录、夜间远摄等使用场景中,出色的长焦表现能够显著提升成像清晰度与画面质感。当前市场上,多款旗舰机型在长焦技术方面实现了突破性进展,其中vivoX300Pro、三星GalaxyS25Ultra、小米14Ultra以及荣耀Magic6Pro被广泛认为是现阶段长焦摄影领域的佼佼者。vivoX300Pro:全焦段影像实力强劲,覆盖多元拍摄场景预估售价:5299元起(预计国补后价
IT新闻 11842025-09-29 14:13:00
-
酷狗音乐“山海音乐节”助力榕江振兴 携手龚琳娜等歌手“益企向善”
2025年9月27日,酷狗音乐携手腾讯公益慈善基金会、腾讯SSV、腾讯西南总部及爱德基金会共同发起“益企向善公益节暨山海音乐节”。本次活动由贵州省民政厅指导、榕江县人民政府主办,现场汇聚万人热情参与。著名歌唱家龚琳娜倾情献唱,与“村超”这一现象级IP深度联动,融合公益市集与山海音乐节的创新形式,为榕江的可持续发展注入强劲内生动力。观众席上举起的“HELLOKUGOU”应援牌点亮全场龚琳娜激情开唱,村超赛场变身“星光海洋”夜幕降临,村超球场灯火通明,人潮涌动。活动在榕江县车民小学孩子们带来的侗族歌
IT新闻 1522025-09-29 14:00:36
-
2025年预算5000元手机选购指南:这四款旗舰手机谁是最强
随着手机影像技术的不断突破,根据IDC发布的2025年第四季度智能手机市场报告,消费者对拍照性能的需求日益提升——无论是在夜间人像、远距离长焦、演唱会视频录制,还是旅行风光摄影方面,都期望手机能够游刃有余地应对各种复杂场景。结合近期热门搜索关键词(如“拍照最强手机推荐”“夜景不糊的手机”“适合拍演唱会的机型”等),我们参考ZOL年度影像评测数据及超过25万条真实用户反馈,精选出四款在2025年表现卓越的旗舰级拍照手机,覆盖多个价位段与使用需求,助你精准挑选理想设备。TOP1:vivoX300
IT新闻 5962025-09-29 13:47:10
社区问答
-
vue3+tp6怎么加入微信公众号啊
阅读:4871 · 6个月前
-
老师好,当客户登录并立即发送消息,这时候客服又并不在线,这时候发消息会因为touid没有赋值而报错,怎么处理?
阅读:5925 · 6个月前
-
RPC模式
阅读:4966 · 7个月前
-
insert时,如何避免重复注册?
阅读:5760 · 9个月前
-
vite 启动项目报错 不管用yarn 还是cnpm
阅读:6361 · 10个月前
最新文章
-
win10无法修改系统语言怎么办 _Win10 系统语言修改问题修复方法
阅读:752 · 50分钟前
-
Google官方网站首页链接 Google平台入口官方快速访问
阅读:264 · 50分钟前
-
css Flexbox子元素间距gap属性应用
阅读:669 · 51分钟前
-
JavaScript OAuth认证流程实现
阅读:620 · 51分钟前
-
谷歌浏览器如何删除地址栏的联想建议_谷歌浏览器搜索推荐清理方法
阅读:581 · 52分钟前
-
二重螺旋是哪个公司的 研发与发行主体介绍
阅读:493 · 52分钟前
-
soul如何提高匹配成功率_Soul匹配成功率提升技巧
阅读:892 · 52分钟前
-
MAC怎么查看详细的系统日志报告_MAC系统日志查看方法
阅读:692 · 53分钟前
-
打造VSCode智慧城市开发套件与物联网数据集成
阅读:144 · 53分钟前
-
Golang如何实现基础的任务调度系统
阅读:454 · 54分钟前


