当前位置: 首页 > 组件开发
- 
                          函数组件等于函数式编程吗?React开发者对两种类型的组件类型应该很熟悉:类组件和函数组件。“类”和“函数”这两个词自然会让人联想到面向对象编程(OOP)和函数式编程(FP)。类组件与OOP相关吗?函数组件与FP相关吗?如果类组件与OOP相关,那么OOP原则(继承、封装、多态等)就能指导基于类的组件开发。同理,FP原则也可能影响函数组件的设计。换句话说,我们可以将这些编程范式的最佳实践直接应用到React项目中。函数组件和函数式编程之间究竟是什么关系呢?本文将深入探讨这个问题。编程范式与DSL首先,我们需要明确一点 js教程 8632025-01-22 08:06:15 
- 
                          Vue中export default如何配置组件的propsexport default导出Vue组件对象,而props作为组件对象的选项,定义了组件接收外部数据的方式。理解props的细节,如type(数据类型)、default(默认值)、required(必需性)、validator(验证函数),有助于提高代码可维护性和类型校验。避免踩坑,如忘记指定props类型、过度依赖默认值、在props中使用复杂逻辑,有助于写出高质量的Vue代码。 Vue.js 5572025-01-21 16:36:14 
- 
                          Vue中export default如何设置组件的选项Vue 中的 export default 导出组件对象,该对象包含组件选项(如 data、methods)。export default 将组件定义提供给 Vue 编译器,从而将其转换为运行时可理解的表示。在高级用法中,注意:使用 export const 导出混合;避免在 export default 中使用 this;保持组件简洁性以提高性能。 Vue.js 11762025-01-21 16:34:07 
- 
                          Vue中export default在webpack中如何工作export default 在 Webpack 中的作用是指定模块的默认导出,用于简洁地导入整个模块。Webpack 通过模块解析机制处理导出,将 Vue 组件对象转换成标准 JavaScript 模块,注入到其他模块中。建议按需加载组件、避免循环依赖,并合理划分模块职责,以优化打包性能和代码可维护性。 Vue.js 12432025-01-17 13:42:14 
- 
                          Vue中export default导出的对象可以嵌套吗Vue中export default导出的对象可以嵌套。这种嵌套体现在Vue组件结构中,允许导出组件的属性、方法和子组件。嵌套时需要注意:保持代码的可读性和可维护性,避免过度嵌套,将复杂逻辑拆分成独立模块或组件。合理运用export default嵌套,可以使Vue组件开发更灵活、高效。 Vue.js 5612025-01-16 19:36:16 
- 
                          Vue中export default可以导出类吗Vue中export default可导出类,它是导出机制的基础。类作为合法JavaScript值,与对象、函数等无异,可以通过import导入并使用。export default简化模块导入,无需指定导出名称。开发者可根据需要在类中添加方法、属性,遵循最佳实践优化项目性能,充分理解JavaScript和Vue机制至关重要。 Vue.js 11412025-01-14 16:15:23 
- 
                          使用 Jinno 轻松构建、预览和导出 React 组件Jinno简介:VSCode内React组件的实时预览React开发人员始终在寻找能够简化工作流程、提高生产力和简化组件开发的工具。Jinno是一个突破性的VSCode扩展,承诺彻底改变开发人员使用React组件的方式。凭借AI驱动的功能以及与Chrome的无缝集成,Jinno提供实时预览、代码导出和全栈开发功能,可满足初学者和经验丰富的专业人士的需求。为什么Jinno是游戏规则的改变者Jinno不仅仅是另一个开发工具;这是一个用于单独构建React应用程序和页面的综合研讨会。通过利用人工智能, js教程 6462024-12-23 21:18:01 
- 
                          H5和小程序的交互设计有什么区别H5和小程序在交互设计上有以下区别:开发方式:H5采用Web技术,小程序在平台框架内开发。UX设计:H5追求跨平台一致体验,小程序注重平台规范下的原生应用感。组件库:H5支持灵活定制,小程序组件由平台提供。交互方式:H5交互多样,小程序主要依赖触控操作。性能:H5易受网络影响,小程序性能优化更佳。生态系统:H5开放,小程序封闭。 H5教程 10572024-12-17 16:16:05 
- 
                          Vue 文字滚动组件开发指南本文介绍了如何使用 Vue.js 开发文字滚动组件,包括:创建 Vue 组件作为文字滚动容器使用生命周期钩子处理滚动逻辑添加 prop 来控制滚动方向添加 prop 来配置滚动速度使用插槽来加载滚动内容 Vue.js 10172024-12-08 06:01:22 
- 
                          使用 React 构建时您应该了解的库在本文中,我将讨论您可以在React项目中使用的库。如果你喜欢我的文章,可以请我一杯咖啡:)给我买咖啡1.样式组件它是一个使CSS在React应用程序中基于组件编写的库。由于它具有基于组件的结构,因此它允许您以模块化方式单独设置每个组件的样式。它还提供动态样式和主题之间的切换等功能。安装npm我的样式组件纱线添加样式组件2.福米克——是的Formik在表单验证、表单提交操作和formik状态管理等方面提供了极大的便利。它简化了错误管理和验证过程,特别是在处理大型且复杂的表单时。安装npmifor js教程 8842024-10-21 08:09:01 
- 
                          用于现代 Web 开发的实用 React 库在本文中,我将讨论您可以在React项目中使用的库。如果你喜欢我的文章,可以请我一杯咖啡:)给我买咖啡1.样式组件它是一个使CSS在React应用程序中基于组件编写的库。由于它具有基于组件的结构,因此它允许您以模块化方式单独设置每个组件的样式。它还提供动态样式和主题之间的切换等功能。安装npm我的样式组件纱线添加样式组件2.福米克——是的Formik在表单验证、表单提交操作和formik状态管理等方面提供了极大的便利。它简化了错误管理和验证过程,特别是在处理大型且复杂的表单时。安装npmifor js教程 9672024-10-20 08:21:09 
- 
                          React Native 的故事书专家您好,我们都在应用程序中使用可重用组件,或者我们开发了在多个地方经常使用的自定义组件,并将逻辑分开,因此每当我们更改业务逻辑时,它都会在使用它的任何地方反映出来。如果我说向我展示您开发的组件,您需要在一个组件中导入/实现它并运行应用程序,会发生什么,对吗?有什么方法可以让我在一个地方看到所有可重用组件,我可以使用它,更改各种道具并验证它?是的,它就在那里。什么是故事书?storybook允许开发人员编写故事(自定义组件)、运行故事、使用各种属性、验证它,而无需运行实际应用程序,也无需导入任何 js教程 10852024-09-25 12:39:18 
- 
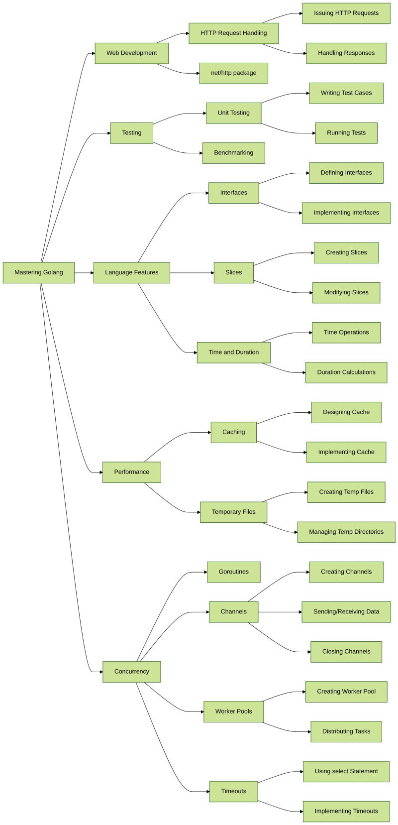
                          掌握 Golang:基本编程教程合集通过这套全面的编程教程深入探索Golang的世界!无论您是经验丰富的开发人员还是刚刚开始Golang之旅,这些精心策划的课程都将为您提供成为熟练Gopher所需的基本技能和知识。?GolangHTTP请求处理探索Golang中net/http包的强大功能并了解如何发出HTTP请求。本实验将测试您处理HTTP请求的能力,这是构建Web应用程序和与API交互的基本技能。??实验室网址测试和基准测试发现单元测试和基准测试在编写健壮的Golang程序中的重要性。Golang测试包提供了编写有效的单元测 Golang 4592024-09-03 13:34:23 
- 
                          vue2和vue3哪个好用Vue 3 优于 Vue 2,主要区别在于引入了 Composition API、对 TypeScript 的开箱即用支持以及更快的虚拟 DOM 实现。Vue 2 因稳定性、广泛的生态系统和简单的学习曲线而优势,而 Vue 3 则因更强的代码可重用性、更高的性能和对大型应用程序的友好性而占优。对于稳定成熟的应用程序和需要大量支持的应用程序,Vue 2 更合适;而对于需要 Composition API 和 TypeScript 支持以及高性能的应用程序,Vue 3 是更好的选择。 前端问答 10842024-08-20 09:58:24 
- 
                          vue2的生命周期有哪些Vue 2 生命周期提供了钩子函数,在组件生命周期的特定时刻触发。这些钩子函数包括:创建前钩子(beforeCreate、created)挂载前钩子(beforeMount、mounted)更新前钩子(beforeUpdate、updated)销毁前钩子(beforeDestroy、destroyed) 前端问答 4422024-08-20 09:49:22 
社区问答
- 
                                  vue3+tp6怎么加入微信公众号啊阅读:4954 · 6个月前 
- 
                                  老师好,当客户登录并立即发送消息,这时候客服又并不在线,这时候发消息会因为touid没有赋值而报错,怎么处理?阅读:5979 · 7个月前 
- 
                                  RPC模式阅读:4995 · 7个月前 
- 
                                  insert时,如何避免重复注册?阅读:5787 · 9个月前 
- 
                                  vite 启动项目报错 不管用yarn 还是cnpm阅读:6381 · 10个月前 
最新文章
- 
                        为什么需要关注手机应用所请求的权限?哪些权限可能泄露隐私?阅读:521 · 4分钟前 
- 
                        如何在mysql中优化慢查询SQL语句阅读:676 · 6分钟前 
- 
                        Excel数据求和怎么快速完成_Excel数据求和常用函数应用指南阅读:1000 · 8分钟前 
- 
                        windows怎么修复dns解析问题_Windows DNS解析故障修复方法阅读:487 · 10分钟前 
- 
                        移动端混合开发框架原理阅读:462 · 12分钟前 
- 
                        如何在Golang中实现函数递归_Golang函数递归使用方法汇总阅读:379 · 14分钟前 
- 
                        钉钉文件传输速度慢怎么办 钉钉文件上传下载优化方法阅读:130 · 16分钟前 
- 
                        win10自带的邮件应用怎么设置_win10邮件应用配置教程阅读:415 · 18分钟前 
- 
                        铁路12306上铺如何预定 铁路12306上铺提前选座阅读:837 · 20分钟前 
- 
                        UC浏览器页面加载白屏怎么办 UC浏览器白屏问题修复方法阅读:906 · 22分钟前 
 
                 
 
 
                                         
                                         
                                         
                                         
                                         
                                         
                                         
                                         
                                         
                                         
                                         
                                         
                                         
                                         
                                         
                        
                       
                        
                      

