当前位置: 首页 > linux操作系统
-
各发行版Linux介绍
一、RedHatEnterpriseLinux概述RedHatEnterpriseLinux可能是最广为人知的Linux发行版之一,自从RedHat在1994年创立以来,凭借其品牌影响力已广为人知。公司在全球雇佣了超过500名员工,致力于推动开放源代码的发展。RedHatLinux在公共环境中表现出色,作为服务器使用。它由公司支持,提供全面的服务套件,这使其特别适合在公共网络中部署。这个版本的Linux使用最新内核,并包含大多数用户所需的主要软件包。RedHatLinux的安装过程简洁明
linux运维 10722025-07-10 12:01:16
-
linux中进程与线程
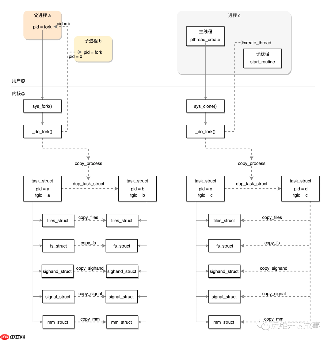
进程是程序在特定数据集上运行的活动单元。它是操作系统执行的基本单位,在传统操作系统中,进程既是资源分配的基本单位,也是执行的基本单位。进程有两个核心概念:首先,进程是一个实体,每个进程都有自己的地址空间,通常包括文本区域、数据区域和堆栈区域。文本区域存放处理器执行的代码;数据区域存放变量和动态分配的内存;堆栈区域存放活动过程调用的指令和本地变量。其次,进程是一个“正在执行的程序”。程序本身是一个静态实体,只有在操作系统赋予其生命(即执行)时,它才成为一个动态的实体,我们称之为进程。线程是操作系统
linux运维 6862025-07-09 12:20:18
-
聊聊Posix语义之open和close系统调用
在Linux操作系统中,文件操作通常涉及系统调用,特别是open和close。这些系统调用通过内核的虚拟文件系统(VFS)和具体的文件系统(如ext4)来执行。让我们详细探讨这两个系统调用的过程和实现。Posix之openopen系统调用允许用户态进程通过文件路径名称打开文件,并创建一个structfile结构体。这个结构体与进程的文件描述符(fd)关联,并返回给用户态进程以便后续操作。open系统调用的流程如下://进入系统调用do_sys_open//本进程内部申请一个空闲的fdget_un
linux运维 10362025-07-09 12:06:28
-
虚拟化与云计算硬核技术内幕 (11) —— 独立自主,自力更生(上)
上一期我们探讨了如何将特定外设的中断发送到指定虚拟机的指定CPU上,那么,虚拟机的外设究竟从何而来呢?在虚拟化技术的早期阶段,虚拟机上的设备主要是通过模拟(Emulate)方式实现的,即用软件完全模拟硬件行为。下图展示了Emulate模式下虚拟IO各模块的关系:为了让大家更容易理解,我们用一个例子来解释:在VMWareWorkstation中,可以为虚拟机添加图形适配器(显卡)。虚拟机上的显示操作通过虚拟的图形适配器最终显示在宿主机的桌面上。其中,GuestOS和图形适配器驱动未做任何修改。假设
linux运维 4402025-07-09 11:52:02
-
数字化 IT 从业者知识体系 | 应用部署与管理 —— 容器技术
容器技术是一种标准的软件单元,用于打包代码及其所有依赖项,从而使应用程序能够在不同计算环境之间快速可靠地运行。容器技术的发展历程如下:技术萌芽期容器技术的雏形可以追溯到20世纪70年代末。1979年至2012年间,诸如Chroot、Jail/zone、Openvz、cGroup和LXC等资源隔离和控制技术的开发标志着虚拟化和容器技术的开端。Chroot(1979年)在20世纪70年代,计算资源稀缺,快速销毁和重建基础设施以解决测试环境污染问题几乎不可能。为了隔离出供软件构建和测试的环境,chro
linux运维 7682025-07-09 11:38:01
-
vmware虚拟机安装Linux操作系统
在本文中,我们将为您详细介绍如何在VMware12上安装Centos7操作系统。让我们一步一步来进行操作。首先,确保您已经安装了VMware12,安装完成后,您将看到以下界面:在这里,您可以选择“典型”或“高级”安装方式。我们选择“典型”。接下来,选择“稍后安装操作系统”。选择操作系统类型为“Linux”。自定义一个虚拟机名称以便于日后区分,并选择存放位置,点击“浏览”进行更改。指定磁盘大小,默认容量即可,注意指定的容量并不一定会完全占用磁盘空间。点击“完成”按钮,完成虚拟机的创建。创建成功后,
linux运维 8772025-07-09 11:22:16
-
Java岗大厂面试百日冲刺 - 日积月累,每日三题【Day21】—— Linux命令
车票面试题1:你一般怎么修改Linux目录、文件权限?面试题2:kill-9和kill的区别面试题3:你用Linux一般怎么在后台运行程序?方式一:nohup命令&方式二:screen如何使用screen每日小结 本栏目Java开发岗高频面试题主要出自以下各技术栈:Java基础知识、集合容器、并发编程、JVM、Spring全家桶、MyBatis等ORMapping框架、MySQL数据库、Redis缓存、RabbitMQ消息队列、Linux操作技巧等。面试题1:你一般怎么修改Linux目录、
linux运维 9402025-07-09 10:50:02
-
从硬件角度理解“Linux下一切皆文件“,详解用户级缓冲区
前言"Linux下一切皆文件",这是Linux的一个基本设置理念同时也是Linux的设计哲学所在。这篇博客,笔者首先总结一下我自学习Linux以来,到目前自己对“Linux下一切皆文件”的感悟和理解,其次再讨论Linux中的缓冲区机制。提示:以下是本篇文章正文内容,下面案例可供参考一、从硬件角度理解"Linux下一切皆文件"首先需要再次明确Linux操作系统的主要目的或者作用:对上,方便用户使用——为用户提供稳定的、高效的、安全的使用环境。对下,管理好计算机繁杂的软硬件资源;其次需要明确的
硬件新闻 7232025-07-08 12:10:41
-
vmware虚拟机如何安装Linux系统
在当今虚拟化技术不断发展的背景下,vmware虚拟机成为了开发者、测试人员以及学习者的首选工具。借助vmware虚拟机,用户能够在一台物理机上同时运行多个操作系统,从而实现开发环境的隔离、测试环境的搭建以及操作系统的学习与研究。本文将详细介绍如何在vmware虚拟机中安装linux系统,涵盖从准备工作到安装完成后的配置等各个环节。一、准备工作在开始安装之前,你需要确保已经下载并安装了最新的vmware虚拟机软件,以及你要安装的linux操作系统的镜像文件。vmware虚拟机可以从其官方网站下载,
常见问题 7012025-07-06 10:54:02
-
mumu模拟器如何实现梦幻西游多开
在当今快节奏的生活中,游戏爱好者们总是在寻求最有效的方式来享受游戏的乐趣。梦幻西游作为一款备受青睐的经典游戏,自然成为了许多玩家追求多开体验的选择。本文将详细解说如何通过nemumumu模拟器实现梦幻西游的多开,帮助大家更好地理解和掌握这一技巧。nemumumu模拟器是什么?nemumumu模拟器是一款专为安卓平台设计的高效模拟器软件,它能够流畅运行各种安卓应用和游戏。这款模拟器支持windows、macos和linux操作系统,让更多玩家可以轻松使用。准备工作在开始之前,请确保你的电脑已安装最
常见问题 4122025-07-05 10:58:12
-
Linux 正在吞噬 Windows 和 Chrome OS!
经过多年的不断调侃,2019年终于成为了桌面Linux的里程碑年份。这一现象不仅限于桌面电脑,笔记本电脑也同样受益。然而,大多数人对此一无所知。正如微软和谷歌在各自的开发者大会上所透露的那样,开放源码操作系统的核心组件将很快被整合进Windows10和ChromeOS中。微软对Windows的Linux子系统进行了全面的更新。这个子系统在三年前首次惊艳亮相于Windows操作系统中。它允许用户通过命令行运行标志性的bash应用程序和其他Linux软件,但由于依赖于仿真,性能常常受到影响。这个被巧
Windows系列 8092025-07-03 08:12:42
-
电脑操作系统有哪些版本
在当今的数字化时代,电脑操作系统扮演着连接用户与计算机硬件的重要角色。它不仅负责管理计算机硬件资源,还为用户提供一个易于操作的界面。从个人电脑到服务器,从智能手机到嵌入式系统,操作系统无处不在,其重要性显而易见。常见的电脑操作系统包括windows、macos和linux,每种操作系统都有其独特的版本和特性。windows操作系统及其版本microsoft的windows系列是最广泛使用的个人电脑操作系统之一。自1985年首次发布以来,windows经历了多次迭代升级,形成了丰富的版本体系。-w
常见问题 4792025-07-02 11:12:44
-
Gemini接入私有云环境步骤 Gemini企业内网部署配置详解
本文将详细阐述将Gemini这类大语言模型部署至企业私有云或内网环境的具体步骤。为了帮助您清晰地理解整个操作流程,我们将从环境准备、模型获取与本地化、服务部署与接口配置三个核心阶段进行分步讲解。跟随本文的指引,您可以系统地了解到在隔离网络内搭建和运行一个独立的大模型服务所需的关键环节和技术要点。
人工智能 5172025-07-01 15:58:27
-
【Linux操作系统】环境变量和命令行参数
文章目录一.环境变量1.什么是环境变量?2.windows下配置PATH环境变量的原理3.一览常见的环境变量4.指令方式如何查看环境变量5.PATH-存放系统默认搜索路径的环境变量6.两种方法使运行我们写的可执行程序不带路径二.环境变量和本地变量三.和环境变量相关的命令1.echo:显示某一特定环境变量2.export:设置新的环境变量3.env:显示所有环境变量4.set:查看本地定义的本地变量四.命令行参数1.cmd下的命令行参数2.main函数的三个参数3.指令的选项制作原理五.代码获取环
Windows系列 9662025-07-01 08:18:21
-
APT组织的下一个目标:Linux
在过去的8年中,卡巴斯基全球研究与分析团队注意到,越来越多的APT组织开始将攻击目标对准运行Linux软件的设备。普遍认为Linux操作系统默认是安全的,不易遭受恶意代码攻击的观念存在误解。这主要是因为过去针对Linux台式机和服务器的恶意软件较少,相关攻击也较少,而针对Windows的攻击报道则非常多。然而,研究人员指出,尽管Linux尚未遭遇Windows系统那样的病毒、蠕虫和特洛伊木马泛滥,但它仍然是一个有吸引力的目标。APT组织将Linux作为攻击目标的一个关键因素是容器化趋势推动了Li
Windows系列 6762025-06-28 08:02:01
-
【Linux基础IO】深入解析Linux基础IO缓冲区机制:提升文件操作效率的关键
前言:在Linux操作系统的广阔世界里,IO(输入/输出)操作是系统与外部设备(如硬盘、网络等)进行数据交换的基石。然而,直接而频繁地进行IO操作往往会成为系统性能的瓶颈,因为物理设备的访问速度远不及内存的处理速度。为了缓解这一矛盾,Linux引入了一系列高效的IO缓冲机制,通过在用户空间和内核空间之间设置缓冲区,以减少对物理设备的直接访问,从而提高数据处理的效率和系统的整体性能让我们一同探索LinuxIO缓冲区的奥秘,开启一段充满挑战与收获的学习之旅吧!?1.什么是缓冲区验证缓冲区的存在:代码
linux运维 8682025-06-27 13:56:01
社区问答
-
vue3+tp6怎么加入微信公众号啊
阅读:4936 · 6个月前
-
老师好,当客户登录并立即发送消息,这时候客服又并不在线,这时候发消息会因为touid没有赋值而报错,怎么处理?
阅读:5968 · 6个月前
-
RPC模式
阅读:4990 · 7个月前
-
insert时,如何避免重复注册?
阅读:5784 · 9个月前
-
vite 启动项目报错 不管用yarn 还是cnpm
阅读:6380 · 10个月前
最新文章
-
soul为什么加载不出对方的头像_Soul头像加载异常原因
阅读:755 · 24分钟前
-
如何用css实现分页导航样式
阅读:156 · 24分钟前
-
HTML/JavaScript获取用户地理位置与城市信息解析
阅读:848 · 24分钟前
-
Golang如何使用reflect遍历map
阅读:456 · 24分钟前
-
2026年最值得购买的10种加密货币介绍
阅读:313 · 25分钟前
-
在css中布局容器自适应宽度
阅读:788 · 25分钟前
-
c++怎么抛出自定义异常_c++自定义异常类定义与抛出
阅读:809 · 25分钟前
-
php调用数据库连接池_php调用持久化连接的优化方案
阅读:835 · 26分钟前
-
番茄免费小说听书定时关闭怎么设置_番茄免费小说听书定时关闭方法
阅读:332 · 26分钟前
-
Office365如何处理账户迁移过程_Office365迁移过程的平稳转移
阅读:753 · 26分钟前


